Introduction
For property owners in Canada, the evolving landscape of rental income tax presents significant challenges that require careful navigation. Understanding the differences between rental and business income, along with the various deductions available, is essential for maximizing returns and ensuring compliance. Many landlords struggle to keep up with changing tax laws, risking financial penalties.
How can landlords effectively manage their tax obligations while taking full advantage of available deductions and strategies? This article offers ten essential tips to help landlords optimize their rental income tax experience.
Clarify Rental vs. Business Income
In Canada, the classification of rental earnings significantly impacts tax obligations and potential deductions. Leasing a property without additional services is typically classified as property earnings. In contrast, providing substantial services, such as regular cleaning or meals, classifies the income as business revenue. Understanding this distinction is critical, as it directly affects tax treatment and deductible expenses.
For instance, business earnings allow for greater deductions than property earnings. Patrick, who leases three rooms in a twelve-room residence, can deduct 25% of shared expenses like real estate fees and electricity. This example illustrates how classification can influence available deductions.
As of 2026, understanding these classifications is crucial for optimizing tax strategies and ensuring compliance.

Maintain Accurate Financial Records
Effective record-keeping is crucial for landlords to ensure compliance and optimize their property investments. Landlords must maintain thorough records of all earnings and expenses associated with their properties, including:
- Rent received
- Maintenance costs
- Property taxes
- Any other pertinent financial transactions
Using accounting software like QuickBooks or FreshBooks, or even spreadsheets, can greatly simplify record-keeping. Accurate record-keeping is essential for preparing returns related to rental income tax. It also provides valuable insights into the profitability of property investments. The Canada Revenue Agency (CRA) requires landlords to keep these records for at least six years. This underscores the importance of being organized and compliant.
Furthermore, utilizing distinct bank accounts for lease proceeds and tenant security deposits can improve record-keeping efficiency. Effective record-keeping practices enhance cash flow management and minimize the risk of financial discrepancies. As noted by Top Tier Bookkeeping, maintaining accurate financial records is essential for the success of rental management. Without diligent record-keeping, landlords risk financial mismanagement and potential legal issues.

Identify Deductible Rental Expenses
Understanding deductible expenses is essential for landlords in Canada seeking to optimize their rental income tax obligations. Landlords can benefit from a variety of deductible expenses that significantly reduce their taxable income and ultimately lower their rental income tax. Common deductions include:
- Mortgage interest (not the principal)
- Real estate taxes
- Insurance premiums
- Costs associated with repairs and maintenance
- Costs associated with promoting leased units
- Professional charges for services such as bookkeeping
- Utilities covered by the landlord
Only the portion of utilities directly associated with the leased space is deductible when renting part of a home.
It is crucial for landlords to distinguish between current expenses and capital expenses. Current expenses, such as routine repairs, can be fully deducted in the year they are incurred, providing immediate tax relief. In contrast, capital expenses, which enhance the asset's value - such as major renovations - must be depreciated over time. By meticulously tracking these expenses and maintaining thorough records for at least six years, landlords can maximize their savings on rental income tax and ensure compliance with tax regulations.
As the Canada Revenue Agency states, "Expenses to maintain the property - for example, repairs - are called current expenses and can be deducted in full in the relevant tax year." This knowledge not only aids in compliance but also empowers landlords to make informed financial decisions that can lead to substantial savings.

Leverage Capital Cost Allowance (CCA)
Landlords can leverage Capital Cost Allowance (CCA) to strategically reduce their taxable income over time. This deduction accounts for the asset's depreciation, effectively reducing taxable income. To claim CCA, landlords must accurately categorize their assets and complete forms like T776. Claiming CCA may result in recapture taxes if the asset is sold above its depreciated value, necessitating strategic planning. Without proper planning, landlords may face significant tax liabilities upon the sale of their assets.

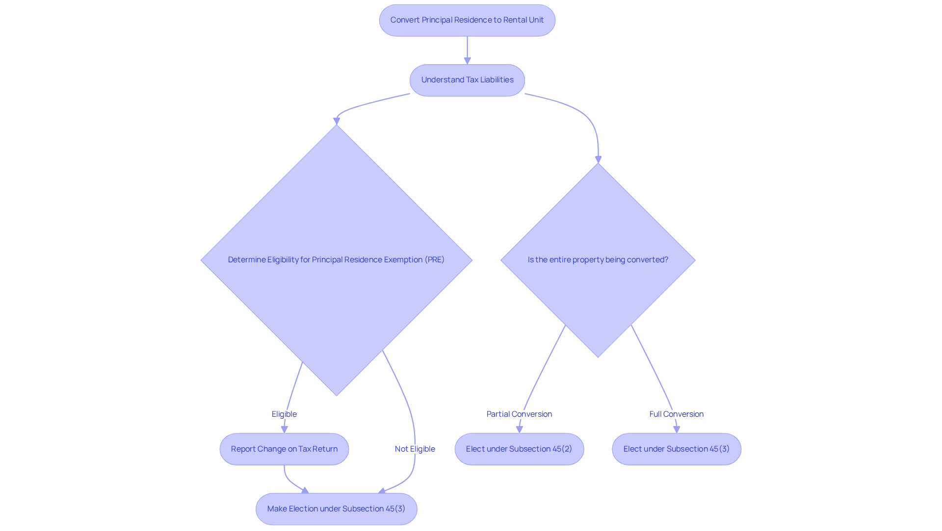
Understand Principal Residence Conversion Tax Implications
Transforming a principal residence into a rental unit can result in unexpected rental income tax liabilities under Canadian law. The Canada Revenue Agency (CRA) categorizes this change as a deemed disposition, meaning the asset is treated as if it were sold at its fair market value at the time of conversion. This may lead to capital gains tax obligations based on the asset's appreciation since acquisition.
If the asset served as your principal residence at any point, you might qualify for the principal residence exemption (PRE), potentially reducing or eliminating your capital gains tax. Accurate reporting of this change on your rental income tax return is essential to avoid penalties and stay compliant with CRA regulations.
To make the election under subsection 45(3), a signed letter must be attached to your income tax return, stating your desire for the election. Additionally, if only part of the asset’s use is being changed, you can elect under subsections 45(2) or 45(3) to defer capital gains.
For instance, if an asset was acquired for $400,000 and its fair market value at the time of conversion is $700,000, the deemed capital gain would be $300,000. Yet, if the property was designated as a principal residence during the years it was occupied, the PRE could shelter this gain from taxation.
Moreover, monitoring leasing costs is crucial to decrease taxable earnings. Navigating the rental income tax implications is crucial to avoid financial pitfalls and ensure compliance with the CRA.

Consider Provincial Tax Variations
Navigating the complex landscape of tax rates and regulations regarding rental income tax and leasing profits in Canada poses significant challenges for landlords. Federal tax rates in Canada range from 15% to 33%. However, provincial rates introduce additional complexity; for example, British Columbia imposes rates between 5.06% and 20.5%. In Nova Scotia, non-residents face a tiered tax system ranging from 0.5% to 2% for homes valued above $150,000, while Ontario's progressive rates can lead to higher tax burdens for landlords.
Landlords must also navigate specific deductions available in their provinces. For instance, property management fees and routine maintenance costs are generally deductible, but significant improvements may be classified as capital expenditures, complicating tax filings. Keeping accurate records is essential because the Canada Revenue Agency (CRA) can impose hefty penalties of up to 50% for any unreported rental income tax from properties.
Given these variations, landlords should seek guidance from provincial tax resources or professionals to ensure compliance and enhance their tax strategies. Without a thorough understanding of provincial tax laws, landlords risk incurring penalties that could jeopardize their financial stability.

Navigate Short-Term Rental Tax Challenges
Landlords face significant tax challenges with short-term accommodations like those listed on Airbnb. It is essential for landlords to recognize that the rental income tax applies to income from these leases and must be accurately reported on their tax returns.
In 2026, landlords need to be particularly aware of the enforcement of Section 67.7, which denies expense deductions for non-compliant short-term rentals starting in 2024. For instance, if a residence is deemed non-compliant for part of the year, landlords could face significant tax consequences. This includes an increase in earnings subject to rental income tax.
For example, an asset with total expenses of $60,000 and 181 days of non-compliance could have a non-compliant sum determined as $29,753, increasing taxable earnings from $15,000 to almost $45,000.
To avoid penalties, landlords should actively ensure compliance with local regulations, which often include obtaining necessary permits and licenses. Additionally, transitional relief available for STR operators in 2024 allows them to achieve compliance before losing deductions.
Keeping comprehensive documentation of earnings and expenses associated with short-term leases is vital for precise reporting and optimizing permissible deductions for rental income tax. With the Canada Revenue Agency ramping up enforcement through new reporting systems and enhanced audit powers, understanding and adhering to these regulations will be crucial for landlords to protect their financial interests.

Consult Tax Professionals for Expert Guidance
Navigating the complexities of rental income tax regulations can be daunting for landlords, especially for those managing multiple properties. Hiring a tax professional is a strategic move that provides essential insights on deductions and compliance, helping landlords effectively manage their rental income tax obligations.
For instance, in 2020, families with positive net earnings from properties reported a median earnings of $4,880, underscoring the financial stakes involved in effective tax management. Tax experts keep landlords informed about the latest regulations on rental income tax, enabling them to adapt to changes that impact their revenue, especially in light of rising housing costs and borrowing expenses.
This proactive engagement not only fosters significant savings but also provides landlords with peace of mind, allowing them to focus on maximizing their investment potential. As Steve Randall observes, utilizing effective tax strategies is essential for landlords seeking to boost their leasing profits. In an ever-evolving financial landscape, the right tax strategies can mean the difference between profit and loss for landlords.

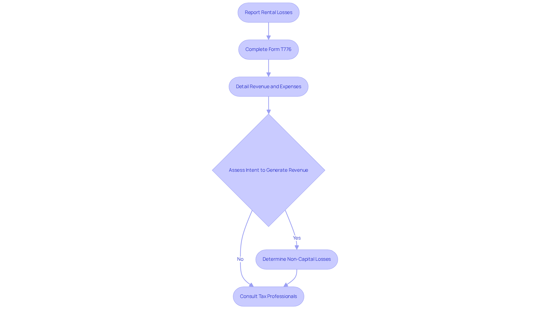
Report Rental Losses Effectively
Property owners facing leasing losses have a strategic opportunity to declare these on their tax returns, balancing their overall earnings. To claim a leasing loss, complete Form T776, detailing the revenue and expenses associated with the leased asset. Loss claims are valid only if the property is rented with the intent to generate revenue. When property losses exceed income from other sources, they are classified as Non-Capital Losses. These can be carried back for three years or forward for seven, providing potential tax relief. This strategy helps manage current tax liabilities and positions landlords for improved financial outcomes in the future.
Landlords must also understand the Moldowan test for Reasonable Expectation of Profit (REOP), which assesses the legitimacy of their leasing activities. For tailored guidance, consulting tax professionals or using resources like TurboTax can help clarify these issues.

Utilize PK Capital for Tailored Financial Solutions
Real estate investors and landlords often struggle to find financing solutions that meet their unique needs. PK Capital offers a variety of loan programs tailored to real estate investors, including flexible funding for fix and flip projects and short-term bridge financing. Average loan amounts for rental property investments differ based on individual circumstances, and PK Capital tailors solutions to meet each client's financial goals.
As the real estate market evolves, PK Capital is committed to innovating its lending options to meet the challenges landlords face, including fluctuating market conditions and financing complexities. With PK Capital's expertise, landlords can effectively address these challenges and secure the resources needed to reach their financial objectives.
Industry experts highlight that personalized lending solutions significantly enhance investment success in real estate. Tailored financial solutions not only boost investment potential but also build lasting partnerships between lenders and clients. PK Capital exemplifies this approach by focusing on the unique needs of landlords and equipping them with the tools necessary to succeed in a competitive landscape.

Conclusion
Navigating the complexities of rental income tax can be daunting for many landlords, often leading to missed opportunities for deductions. Understanding the intricacies of rental income tax in Canada is vital for landlords aiming to maximize their financial benefits while ensuring compliance with regulations. This article has outlined essential strategies and insights that can significantly influence tax obligations and deductions available to property owners. By grasping the distinctions between rental and business income, maintaining accurate financial records, and identifying deductible expenses, landlords can navigate the complexities of the tax landscape more effectively.
Key points discussed include:
- The importance of leveraging Capital Cost Allowance (CCA) to reduce taxable income
- Understanding the implications of converting a principal residence to a rental unit
- Recognizing the variations in provincial tax regulations
Additionally, the article emphasizes the necessity of consulting tax professionals for tailored guidance and the strategic reporting of rental losses to optimize tax relief.
In conclusion, mastering these tax strategies not only protects investments but also positions landlords for greater financial success in a competitive market. By taking these steps and staying ahead of compliance, landlords can protect their investments and boost their profitability in a competitive market. Taking the time to understand these nuances and seeking professional advice when needed will empower landlords to make sound financial decisions that contribute to long-term success.
Frequently Asked Questions
How is rental income classified in Canada?
In Canada, rental income can be classified as either property earnings or business revenue. Leasing a property without additional services is typically classified as property earnings, while providing substantial services, such as regular cleaning or meals, classifies the income as business revenue.
Why is the classification of rental income important?
The classification of rental income is important because it directly affects tax treatment and the amount of deductible expenses. Business earnings allow for greater deductions compared to property earnings.
What are some examples of deductible rental expenses for landlords in Canada?
Common deductible rental expenses for landlords include mortgage interest (not the principal), real estate taxes, insurance premiums, repair and maintenance costs, advertising costs for leased units, professional service charges (like bookkeeping), and utilities covered by the landlord.
What is the difference between current expenses and capital expenses?
Current expenses, such as routine repairs, can be fully deducted in the year they are incurred, providing immediate tax relief. In contrast, capital expenses, which enhance the asset's value (like major renovations), must be depreciated over time.
How long must landlords keep financial records related to their properties?
Landlords must keep financial records related to their properties for at least six years, as required by the Canada Revenue Agency (CRA).
What tools can landlords use to maintain accurate financial records?
Landlords can use accounting software like QuickBooks or FreshBooks, or even spreadsheets, to simplify record-keeping and ensure compliance.
What are the benefits of maintaining accurate financial records for landlords?
Maintaining accurate financial records helps landlords optimize their property investments, manage cash flow effectively, minimize the risk of financial discrepancies, and ensure compliance with tax regulations.
List of Sources
- Clarify Rental vs. Business Income
- Rental Income - Canada.ca (https://canada.ca/en/revenue-agency/services/forms-publications/publications/t4036/rental-income.html)
- Maintain Accurate Financial Records
- The Importance of Accurate Financial Records and How to Maintain Them (https://bookkeepingquesnel.ca/the-importance-of-accurate-financial-records-and-how-to-maintain-them)
- The Importance of Keeping Detailed Records for Your Rental Property (https://jacksonvillespropertymanagement.com/blog/the-importance-of-keeping-detailed-records-for-your-rental-property)
- Identify Deductible Rental Expenses
- Maximize Tax Deductions | Protect Your Rental Property | BIG Blog (https://thebig.ca/blog/title/filing-taxes-as-a-landlord)
- Rental expenses you can deduct - Canada.ca (https://canada.ca/en/revenue-agency/services/tax/businesses/topics/rental-income/completing-form-t776-statement-real-estate-rentals/rental-expenses-you-deduct.html)
- What Landlords in Canada Can (and Can’t) Deduct on Their Taxes - Pendo Rentals (https://pen.do/blog/what-landlords-in-canada-can-and-cant-deduct-on-their-taxes)
- The Landlord's Toolbox: A Guide to Claiming Expenses on Rental Properties | TurboTax® Canada Tips (https://turbotax.intuit.ca/tips/tax-deductions-on-rental-properties-6382?srsltid=AfmBOoq7lLjWyX9qmfJSoMevyPKi0_8rvn8_L_U_fPfwgGCJTQFlWsl-)
- Tax Tips for Landlords in Canada 2025: Deductible Expenses and Reporting Rental Income (https://linkedin.com/pulse/tax-tips-landlords-canada-2025-deductible-expenses-reporting-awcse)
- Leverage Capital Cost Allowance (CCA)
- Dos and Don'ts: CCA for Rental Property Explained | 2024 TurboTax® Canada Tips (https://turbotax.intuit.ca/tips/dos-and-donts-cca-for-rental-property-explained-6377?srsltid=AfmBOop1ntghsimpJhXxjLGiUxvr6QVjJDcEl4ppJZA9HjZwZzOm1avI)
- Should I Claim CCA on my Rental? (https://inwp.ca/innova-market-insights/149-cca-rental.html)
- 2026 Guide to Rental Property Tax Deductions in Canada: What Landlords Can Claim This Year | Vantage West Property Management (https://propertymanagementkelowna.com/rental-property-tax-deductions-in-canada)
- Understand Principal Residence Conversion Tax Implications
- Tax Implications Of Selling A Primary Residence Vs Rental Property In Canada | RHN CPA (https://rhncpa.com/tax-implications-selling-primary-residence-vs-rental-canada)
- Capital gains tax when renting out your former principal residence (https://moneysense.ca/columns/ask-a-planner/capital-gains-tax-when-renting-out-your-former-principal-residence)
- What are the tax implications of changing your principal residence into a rental property (or vice versa)? | Fuller Landau LLP (https://fullerllp.com/blog/what-are-the-tax-implications-of-changing-your-principal-residence-into-a-rental-property-or-vice-versa)
- Converting Your Home to a Rental – CRA Tax Rules Explained (https://aliacpa.ca/blog-accounting-bookkeeping-toronto/convert-principal-residence-to-rental-cra-tax)
- Consider Provincial Tax Variations
- The city is telling some tenants to pay less rent. Their landlords say otherwise | CBC News (https://cbc.ca/news/canada/ottawa/ottawa-city-rent-reduction-2026-landlord-tenant-9.7040373)
- Uncover the Secrets: How Rental Income is Taxed in Canada for Maximum Profit - Muntaha CPA | Audit,Tax & Accounting Firm Canada (https://muntahacpa.com/how-rental-income-is-taxed-in-canada-for-maximum-profit)
- How Is Rental Income Taxed in Canada? Your Guide to Canadian Rental Property Tax (https://wise.com/ca/blog/how-is-rental-income-taxed)
- Canadians no longer need to worry about the federal underused housing tax. But provinces and cities still charge them (https://theglobeandmail.com/investing/personal-finance/article-canadians-no-longer-need-to-worry-about-the-federal-underused-housing)
- Navigate Short-Term Rental Tax Challenges
- CRA Section 67.7 Explained for Short-Term Rental Hosts (https://boyer-boyer.com/cra-section-67-7-short-term-rentals)
- Case Study: How the Short-Term Rental Strategy Can Save You Thousands in Taxes While Building Long Term Wealth (https://thehostreport.com/news/how-the-short-term-rental-strategy-can-save-you-thousands-in-taxes-while-building-long-term-wealth)
- Short-term rentals and expense denials: Income tax rules and GST risks (https://bdo.ca/insights/short-term-rental-tax-changes)
- Canada's Short-Term Rental Reckoning: How Tighter Regulations Could Unlock Thousands of Homes (https://tallahassee.com/press-release/story/42874/canadas-short-term-rental-reckoning-how-tighter-regulations-could-unlock-thousands-of-homes)
- Consult Tax Professionals for Expert Guidance
- Canada's landlords: who's cashing in from rental income? (https://wealthprofessional.ca/news/industry-news/canadas-landlords-whos-cashing-in-from-rental-income/371193)
- The Daily — A portrait of landlords and their rental income: A tax data perspective (https://www150.statcan.gc.ca/n1/daily-quotidien/221102/dq221102b-eng.htm)
- Landlords are profiting from Canada’s rental shortage (https://canadiandimension.com/articles/view/landlords-are-profiting-from-canadas-rental-shortage)
- Canadian Rental Property Tax Tips 2026 | ClearWealth Accounting Advisors posted on the topic | LinkedIn (https://linkedin.com/posts/clearwealthaa_realestaterentalincomecanada-rentalpropertytaxescanada-activity-7442650811098288128-H2D3)
- Report Rental Losses Effectively
- Claiming a Loss on Rental Property | 2024 TurboTax® Canada Tips (https://turbotax.intuit.ca/tips/claiming-a-loss-on-rental-property-6385?srsltid=AfmBOoqVsY6vKUXjA7gXYIjmImG2VecSwcqnEHqScDTubgqv64PCjy3V)
- T776 Statement of Real Estate Rentals - Canada.ca (https://canada.ca/en/revenue-agency/services/forms-publications/forms/t776.html)
- 22 September 1998 External T.I. 9822350 - REASONABLE EXPECTATION OF PROFIT | Tax Interpretations (https://taxinterpretations.com/cra/severed-letters/9822350)
- Utilize PK Capital for Tailored Financial Solutions
- 43 Real Estate Quotes That Will Push You to Invest Today (https://mashvisor.com/blog/real-estate-quotes)
- 30 Inspiring Real Estate Quotes That Will Change Your Life (https://realwealth.com/learn/real-estate-quotes)
- Funding Commercial, Investment and Mega Projects Worldwide (https://pkcapitalfunding.com)
- Mortgage Rates Canada For Rental Property | Canadian Real Estate Magazine (https://canadianrealestatemagazine.ca/expert-advice/mortgage-rates-canada-for-rental-property)
- Capital Is Back, Lenders Are Hungry, and 2026 Is the Year to Move - Slatt Capital (https://slatt.com/top-slatt-capital-takeaways-from-the-2026-mba-cref-conference)