Fix and Flip Financing Insights · · 18 min read

Understanding How a Fix and Flip Loan Works for Investors

Discover how does a fix and flip loan work to finance real estate investments for quick profits.

Understanding How a Fix and Flip Loan Works for Investors

Introduction

Understanding the nuances of fix and flip loans is essential for real estate investors who seek to transform distressed properties into profitable ventures. These specialized short-term financing options not only cover acquisition and renovation costs but also enable investors to act quickly in a competitive market, thereby maximizing their profit potential.

However, the promise of substantial gains is accompanied by the challenge of navigating the complexities of funding, market fluctuations, and renovation expenses.

How can investors effectively leverage these loans to ensure success while mitigating risks?

Define Fix and Flip Loans: Key Characteristics and Purpose

Understanding how a fix and flip loan works is essential, as these financing options represent specialized short-term funding solutions tailored for real estate enthusiasts aiming to acquire, renovate, and sell properties for profit. These financial agreements typically encompass both acquisition costs and renovation expenses, which illustrates how a fix and flip loan works, allowing individuals to concentrate on property enhancements without the burden of upfront payments. Key characteristics include:

  • A streamlined approval process
  • Origination fees of 1% to 5% of the borrowed amount

The repayment period generally spans from six to 18 months, with some lenders offering extensions for a fee.

The primary objective of these loans is to provide investors with the capital necessary to understand how to capitalize on time-sensitive opportunities within the real estate market. This enables them to execute renovations and resell properties swiftly, which shows how a fix and flip loan works to maximize their profit potential. Notably, the average gross profit on a flipped home has consistently surpassed $60,000 in recent years, despite flipped home sales declining to 37,000 in Q4 2025, marking the lowest level since Q3 2015. This trend underscores the importance of fix and flip loans, even amid challenging market conditions.

Real estate specialists emphasize the importance of financing in facilitating successful projects. For instance, one backer noted that securing financing related to how a fix and flip loan works allowed them to cover their entire project expense, demonstrating how these funds empower stakeholders to act decisively in competitive markets. As the market evolves, sentiment among flippers remains optimistic, with 42% anticipating favorable sales conditions in the upcoming months, the highest level since early 2022. This optimism highlights the critical role that fix and flip loans play in the broader real estate investment landscape.

The central node represents the main topic of fix and flip loans. Each branch shows a key characteristic or market trend, with sub-branches providing specific details. This layout helps you see how everything connects and understand the overall picture of this financing option.

Contextualize Fix and Flip Loans: Importance for Real Estate Investors


Understanding how a fix and flip loan is vital for real estate investment, especially for those focused on revitalizing neglected properties. These loans provide funding, allowing investors to understand how a fix and flip loan works in a competitive market where timing is critical for securing profitable deals. By facilitating the acquisition of real estate at lower prices, often due to their distressed conditions, investors can allocate funds for renovations. This approach not only positions participants for potential gains but also contributes meaningfully to community development.

Transforming neglected properties into appealing homes enhances community aesthetics and raises overall property values, creating a more vibrant environment for residents. As James, a seasoned financier, notes, utilizing fix and flip loans allows for simultaneous projects that can yield substantial annual gross profits exceeding $200,000, underscoring the potential for high returns.

Furthermore, as institutional capital increasingly enters the fix-and-flip market, the cost of capital for these projects is becoming more predictable, improving the scalability and reliability of such investments. This trend makes them more appealing to a broader range of stakeholders. Understanding how a fix and flip loan works involves recognizing that common terms for renovation and resale financing typically range from 6 to 18 months, providing investors with the flexibility needed to manage their projects effectively. However, it is crucial for backers to remain aware of the risks involved, including the accuracy of renovation costs and fluctuations in market demand.

Start at the center with the main idea of fix and flip loans, then explore the branches to see how they benefit investors, impact communities, and the risks involved.


Explain How Fix and Flip Loans Work: Application and Funding Process


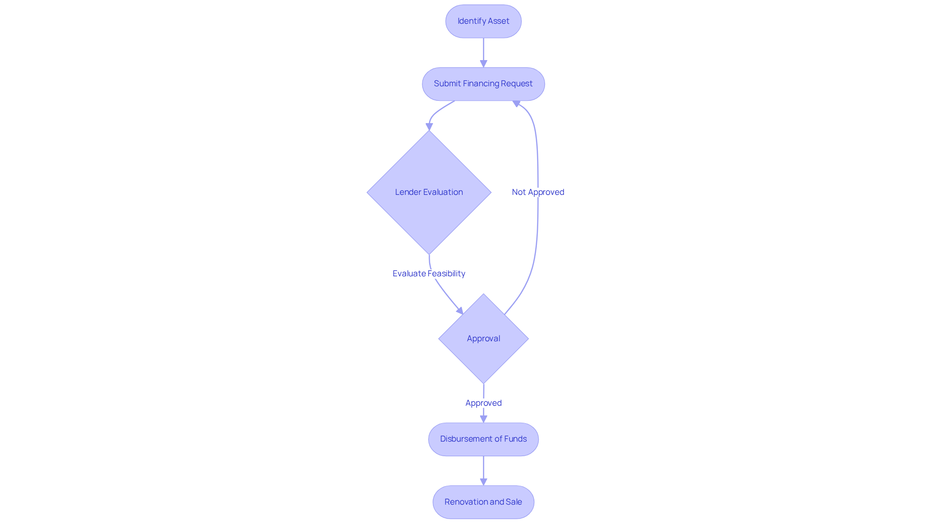
Obtaining a fix and flip loan begins with the buyer identifying a suitable asset. After selecting a real estate property, the buyer submits a financing request that details the acquisition cost and renovation budget. Lenders then evaluate the project's feasibility by assessing the asset's after-repair value (ARV) and the experience of the capital provider. As Zach Cohen states, 'How does a fix and flip loan work? It provides funding, allowing investors to acquire and improve distressed assets swiftly and resell them for profit.'

Upon approval, funds are typically disbursed in stages, covering both the purchase and renovation costs. This structured funding approach enables backers to access capital, facilitating renovations and allowing for a quick listing of the asset for sale. Research reveals that, on average, these loans can close in as little as seven days, with typical closing times around ten days, providing a competitive advantage in a fast-paced market.

Investors frequently report that having a reliable lender streamlines the process, ensuring funds are available when needed, which is vital for maintaining project momentum. Furthermore, establishing a strong relationship with a lender has become crucial for competing in hot real estate markets, as it can significantly influence the speed and efficiency of the funding process. Stakeholders should also be aware that holding expenses can exceed $10,000 over six months for a modest asset, underscoring the importance of effective timeline management.

Understanding the 70% rule is essential; this guideline suggests that investors should pay no more than 70% of a property's ARV, minus renovation and holding costs, to make informed purchasing decisions.

Follow the arrows to see how to obtain a fix and flip loan. Each box represents a step in the process, from finding a property to getting the funds and completing renovations.


Explore Variations of Fix and Flip Loans: Types and Options Available

Investors have access to various loan options, and learning about them can help meet specific funding needs. The most common types include:

  1. Hard money loans, which is asset-based and typically comes with higher interest rates. However, it offers rapid funding, crucial for real estate projects. In 2026, average interest rates for hard money loans range from 9% to 12%, with terms generally lasting between 6 to 12 months. This makes a viable choice for those in need of quick capital.
  2. Bridge loans serve as a temporary solution, allowing individuals to secure resources until a more permanent financing option is established. These financial products are particularly beneficial for investors who must act swiftly in a fluctuating market.
  3. Renovation loans encompass both the purchase price and renovation expenses, streamlining the funding process for comprehensive projects. These loans often involve a draw process, where funds are released in stages as renovation milestones are achieved, ensuring effective management of renovation costs.

Some lenders also offer specialized programs designed for investors or those looking to finance multiple projects simultaneously. By understanding these options, including loan types and the importance of financing in investment decisions, investors can choose the most suitable financing solution based on their project scope, budget, and timeline. This knowledge ultimately enhances their chances of success in the competitive real estate market.

The center represents the main topic of fix and flip loans, while the branches show different types of loans available. Each branch includes important details to help you understand what each loan type offers.

Conclusion

Understanding the mechanics of fix and flip loans is crucial for real estate investors looking to revitalize properties and seize profitable opportunities. These specialized short-term loans facilitate the acquisition and renovation of distressed properties, offering a streamlined process that can lead to significant financial gains. By leveraging these loans, investors can act swiftly in competitive markets, maximizing their profit potential through timely renovations and resales.

This article explores the key characteristics of fix and flip loans, including competitive interest rates, flexible repayment terms, and the importance of grasping the after-repair value (ARV). It outlines various financing options available, such as hard money and bridge financing, tailored to meet different investor needs. Insights from industry experts highlight a growing optimism among investors, despite fluctuating market conditions, emphasizing the financial viability and community benefits associated with this investment strategy.

Ultimately, the significance of fix and flip loans transcends mere financial returns; they play a vital role in revitalizing neighborhoods and enhancing community aesthetics. For investors, embracing the opportunities these loans present can lead to substantial profits while positively impacting the real estate landscape. Engaging with reliable lenders and understanding the nuances of the funding process empowers investors to navigate market complexities effectively. As the demand for renovation financing continues to rise, now is the opportune moment for real estate enthusiasts to explore how fix and flip loans can transform their investment strategies and drive successful outcomes.

Frequently Asked Questions

What is a fix and flip loan?

A fix and flip loan is a specialized short-term financing option designed for real estate investors who acquire, renovate, and sell properties for profit.

What costs do fix and flip loans cover?

Fix and flip loans typically cover both acquisition costs and renovation expenses, allowing investors to focus on property improvements without upfront payments.

What are the key characteristics of fix and flip loans?

Key characteristics include a streamlined approval process, interest rates ranging from 8% to 15% annually, and origination fees of 1% to 5% of the borrowed amount.

What is the typical repayment period for a fix and flip loan?

The repayment period generally spans from six to 18 months, with some lenders offering extensions for a fee.

What is the primary purpose of fix and flip loans?

The primary purpose is to provide investors with the capital needed to take advantage of time-sensitive real estate opportunities, enabling them to renovate and resell properties quickly for profit.

How profitable is the fix and flip strategy?

The average gross profit on a flipped home has consistently exceeded $60,000 in recent years, indicating the financial viability of this investment strategy.

What recent trends have been observed in the fix and flip market?

Despite a decline in flipped home sales to 37,000 in Q4 2025, the sentiment among flippers remains optimistic, with 42% anticipating favorable sales conditions in the coming months.

How do fix and flip loans facilitate real estate transactions?

Fix and flip loans enable rapid transactions by providing the necessary financing for repairs and sales, empowering investors to act decisively in competitive markets.

List of Sources

  1. Define Fix and Flip Loans: Key Characteristics and Purpose
    • $828K Fix & Flip – Vero Beach, FL | i Fund Cities (https://ifundcities.com/case-studies/fix-and-flip-vero-beach-fl-827730)
    • 5 Key Fix and Flip Metrics and Terms for Successful Investments - Park Place Finance (https://parkplacefinance.com/fix-and-flip)
    • 20 Famous Real Estate Investing Quotes (https://realtymogul.com/knowledge-center/article/20-famous-real-estate-investing-quotes)
    • Fix and Flip Loans: The Complete Guide for Real Estate Investors (https://crestmontcapital.com/blog/fix-and-flip-loans-complete-guide)
    • Fix-and-flip market sentiment climbs even as sales decline (https://housingwire.com/articles/fix-flip-sentiment-2026)
  2. Contextualize Fix and Flip Loans: Importance for Real Estate Investors
    • Fix-and-Flip Investing in 2026: Why This “Underrated” Real Estate Strategy Is Quietly Gearing Up for a Massive Breakout (https://foxessellfaster.com/blog/fix-and-flip-investing-in-2026-why-this-underrated-real-estate-strategy-is-quietly-gearing-up-for-a-massive-breakout)
    • Fix and Flip Loans: The Complete Guide for Real Estate Investors (https://crestmontcapital.com/blog/fix-and-flip-loans-complete-guide)
    • How investors are making profits flipping houses in 2026 (https://newpittsburghcourier.com/2026/03/07/how-investors-are-making-profits-flipping-houses-in-2026)
    • Fix and Flip Loans: What They Are and Best Options - NerdWallet (https://nerdwallet.com/business/loans/learn/fix-and-flip-loans)
  3. Explain How Fix and Flip Loans Work: Application and Funding Process
    • Fix and Flip Loans: What They Are and Best Options - NerdWallet (https://nerdwallet.com/business/loans/learn/fix-and-flip-loans)
    • Fix and Flip Loans Explained: Complete Financing Guide (2026) (https://ridgestreetcap.com/blog/fix-and-flip-loans-guide)
    • amerisave.com (https://amerisave.com/learn/house-flipping-loans-your-complete-financing-guide-for-fixandflip-success)
    • Investors have spoken. 2026 Hard Money Loans for Fix & Flip, BRRRR & Construction (https://offermarket.us/blog/hard-lenders)
    • Flip Funding Stats 2026 - 5 Stats You Have to Know - Real Estate Loans (https://jakenfinancegroup.com/flip-funding-stats-2026-5-stats-you-have-to-know)
  4. Explore Variations of Fix and Flip Loans: Types and Options Available
    • 5 Essential Insights on Fix and Flip Hard Money Financing (https://hmlinvestments.com/essential-insights-fix-and-flip-hard-money-financing)
    • Fix and Flip Loans 2026: Key Market Trends for Investors (https://gauntletfunding.com/blog/fix-and-flip-loans-2026-market-trends)
    • Fix and Flip Loans: What They Are and Best Options - NerdWallet (https://nerdwallet.com/business/loans/learn/fix-and-flip-loans)
    • Investors have spoken. 2026 Hard Money Loans for Fix & Flip, BRRRR & Construction (https://offermarket.us/blog/hard-lenders)
    • Exclusive: Fix-and-flip investors are still bleeding profitability (https://scotsmanguide.com/news/fix-and-flip-investors-are-still-bleeding-profitability)

Read next